
四川日报全媒体记者 吴梦琳
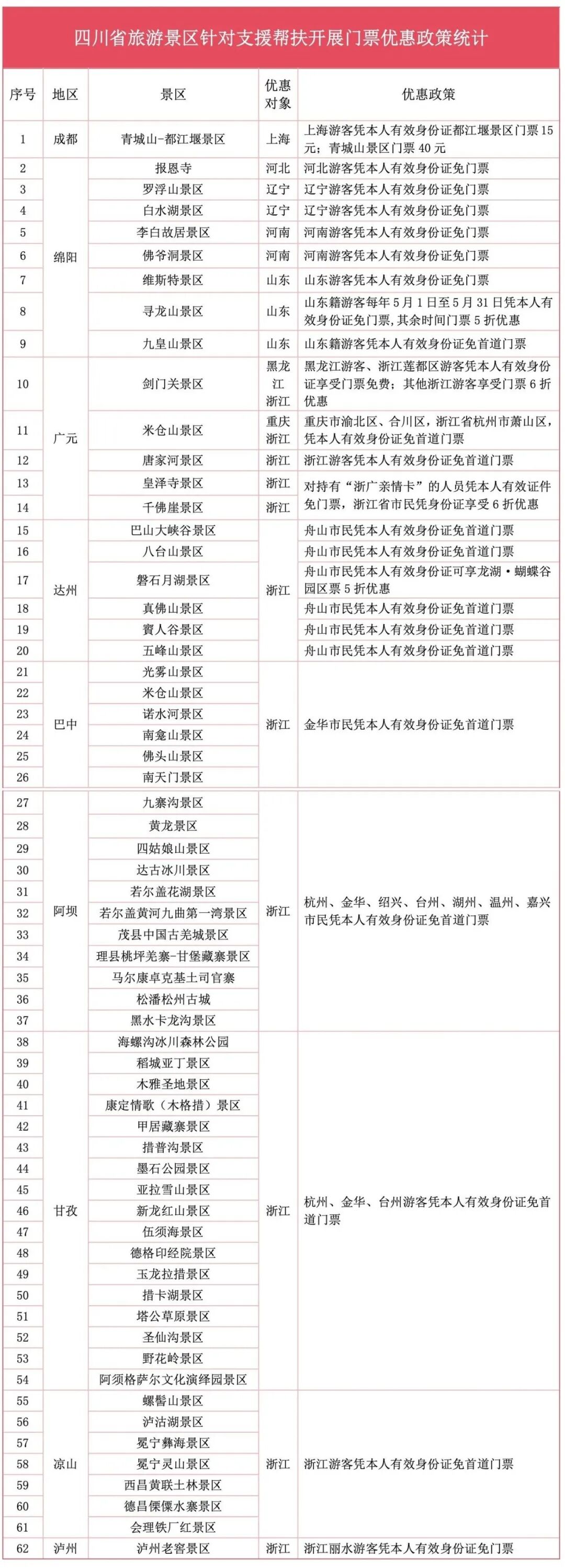
马年春节行将到来,四川文旅尽头发布“感德回馈福利”,为感想汶川特等面震后多个省市对口援建四川以及浙川配合,全省62家A级旅游景区对上海、重庆、浙江、山东、河北、河南、辽宁、黑龙江等地旅客执行门票免费或大幅优惠,接待帮过四川的亲东说念主们再来望望如今的巴蜀风景。
一省帮一县,恩情重如山,汶川特等面震后,举国沉驰援,与四川肝胆相照、并肩奋战。十八载春秋流转,巴蜀涅槃壮盛。援建恩情永不忘,四川记心上,免票或优惠票价战术恰是竭诚和质朴的感德回馈。
同期,为致谢连年来浙川东西部配合的联袂同业,省内多家境区还挑升为浙江籍旅客推出免票或票价优惠干事,以实打实的福利回馈浙川一家亲的深有情怀。
黑龙江乡亲游剑门关-翠云廊始终免票、上海亲一又逛青城山-皆江堰专享特惠、浙江一又友赴九寨沟等四川多地景区免票畅玩……山水依旧,恩情不忘,这个春节,四川等你们追想望望!

接待大众
春节来四川玩天元证券官网 - 股票杠杆配资_炒股配资官网杠杆
天元证券官网 - 股票杠杆配资_炒股配资官网杠杆提示:本文来自互联网,不代表本网站观点。